首页
最新动态
热点新闻
新品上市
了解更多
旗下品牌
安莉芳
芬狄诗
Liza Cheng
Comfit
E-BRA
安朵
IVU
EMBRYKIDS
销售网络
绿色健康美学
设计
工艺
绿色健康
独有技术
关于我们
投资者关系
网上商城
创始人:郑敏泰
繁體中文
English
2026
2025
2024
2023
2022
2021
2020
2019
2018
2017
2016
2015
2014
2013
2012
2011
2010
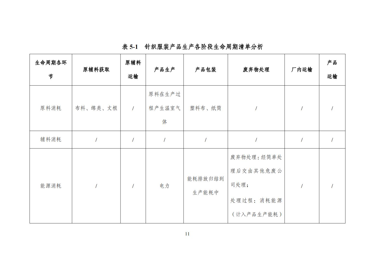
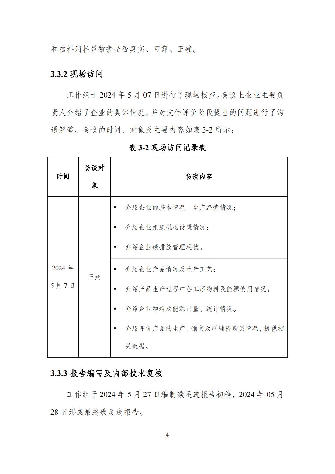
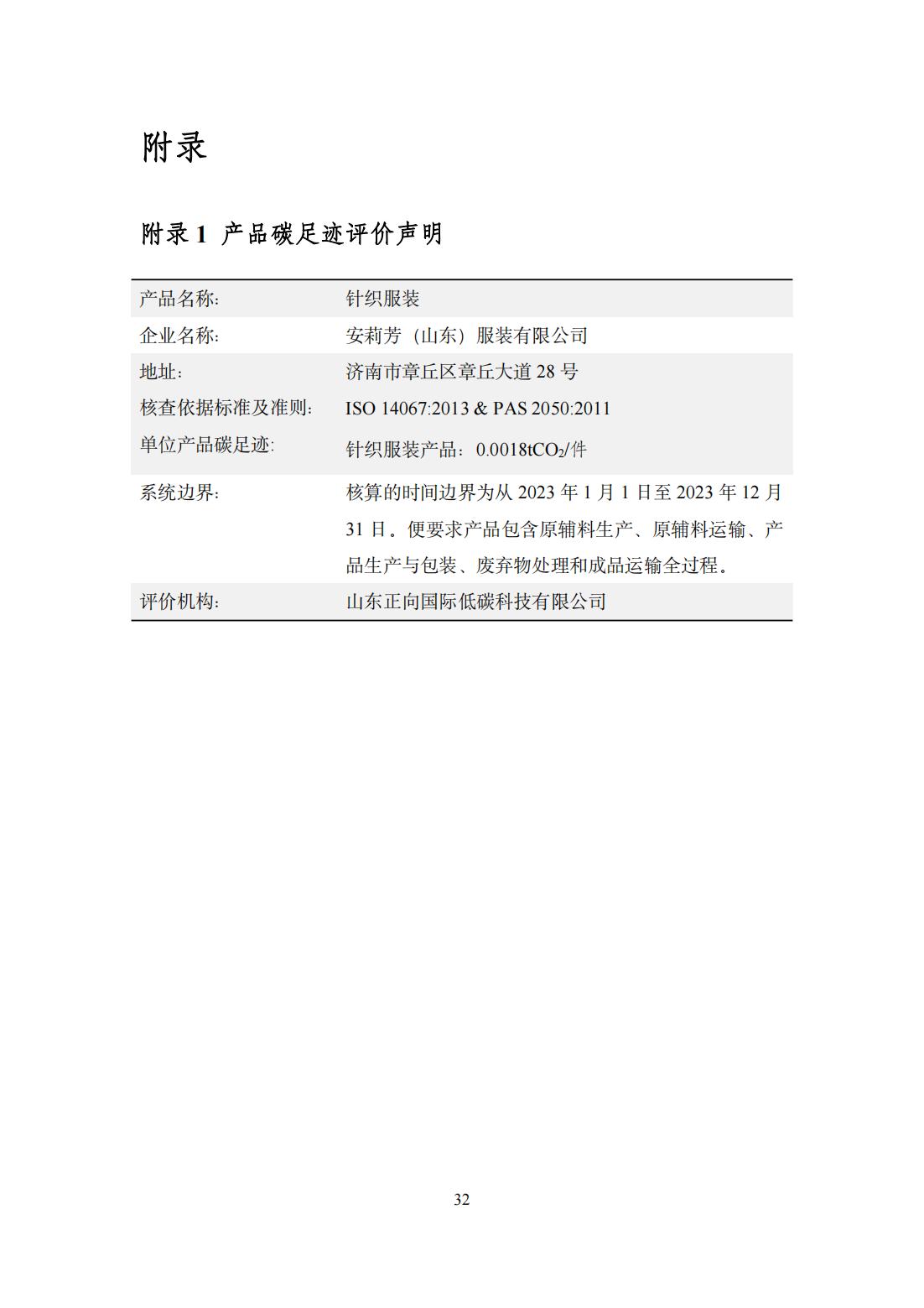
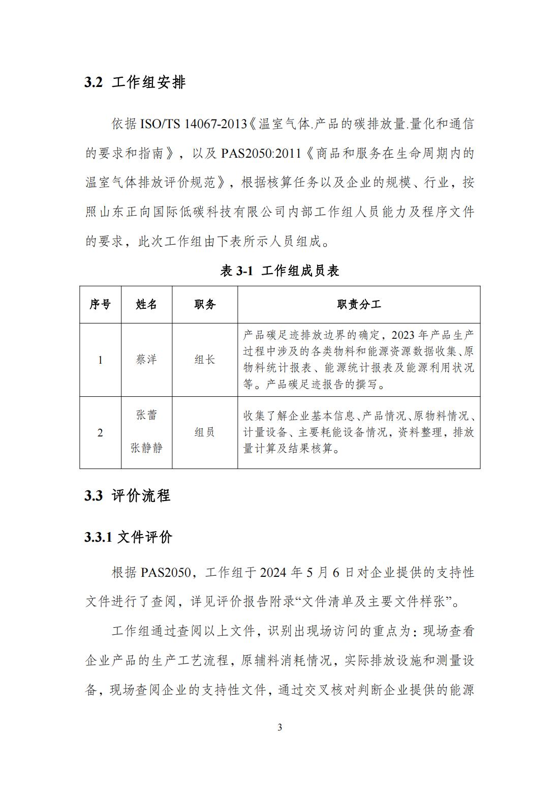
产品碳足迹报告(2023)
2024-06-14